Yulevo
Home > Cloud Native Security > Intrusion Detection
Real-time intrusion detection, closed-loop
threat processing
Functions

Detection based on known threats

By monitoring process creation, file changes and other behaviours within containers, Yulevo Sentry -Cloud Native Security Platform obtains behavioural characteristics, which are then examined by Yulevo's detection engines in order to detect viruses, mining, Webshell and other attacks in containers.

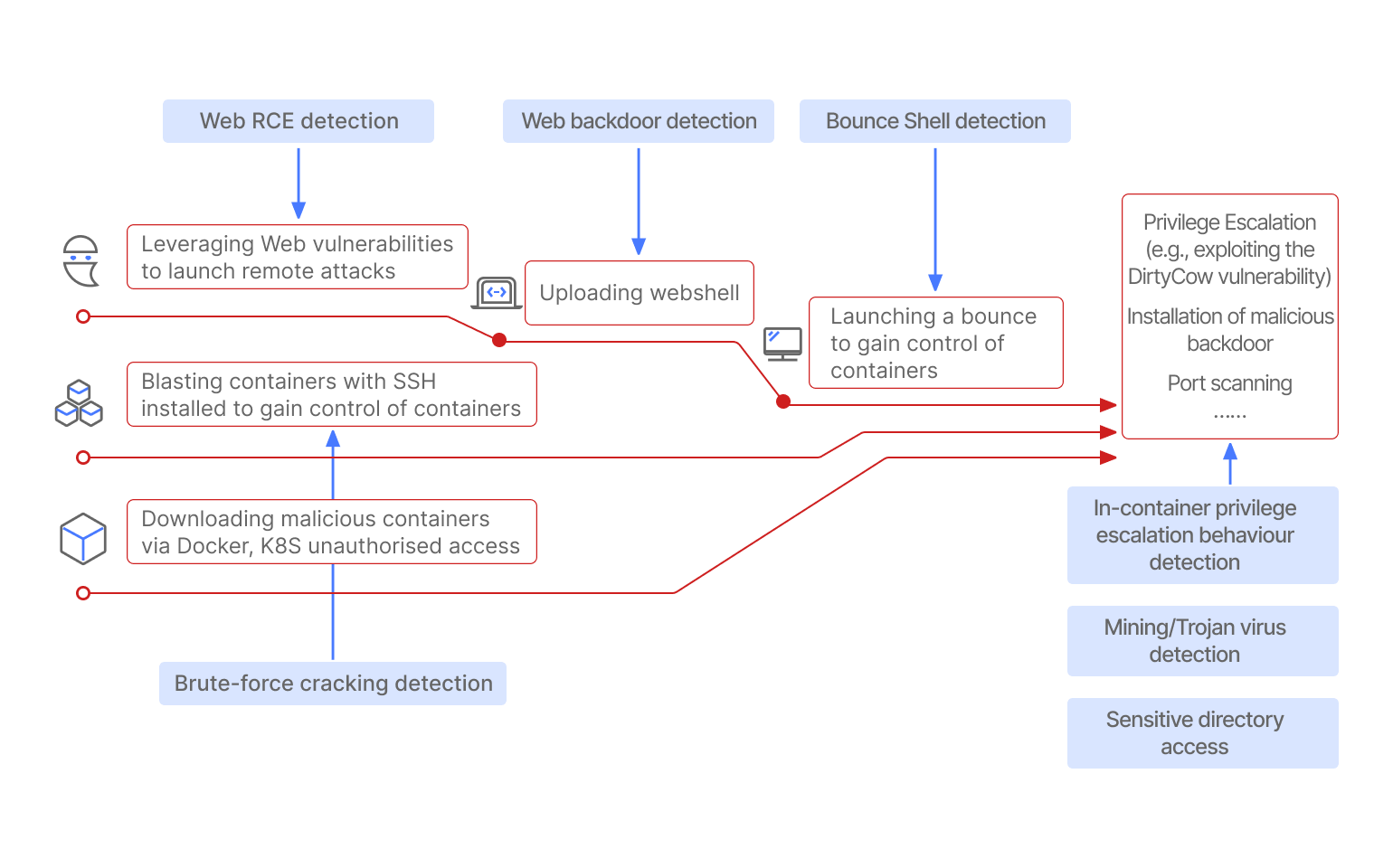
Detection based on malicious behaviour

Taking the intrusion model defined in the ATT&CK framework as a reference, and combining it with the monitoring of runtime basic events to build an IOC model for analysis, we can effectively find the initial intrusion of remote vulnerability exploitation, fileless attacks, remote control bounce shell, port scanning, lateral movement, K8S anomalous calls and other behaviours.

Detection based on abnormal behaviour

Through the monitoring/learning of container process behaviour, file behaviour and network behaviour, container behaviour models are established to analyse abnormal deviation behaviour and discover unknown intrusion threats.

Functional Features
  • Real-time discovery of compromised containers

    Each node in the attack path is monitored to ensure real-time discovery of compromised containers and alerts for incoming attacks.

  • Effective discovery of unknown hacker attacks

    Combining expert experience, threat intelligence, big data, machine learning and other analysis methods, we can effectively detect unknown hacker attacks, including ‘0Day’, through real-time monitoring and in-depth understanding of the user's container environment.

  • Zero impact on business systems

    Lightweight Agent ensures comprehensive monitoring of container security without impacting business systems, providing efficient and reliable protection for users' container security.

  • Combining asset information to provide the most accurate first-line information for response

    Supported by the unique asset management capability, the product not only detects intrusions, but also provides detailed intrusions analysis and response measures, thus enabling users to solve problems accurately and efficiently.